技术文章
TECHNICAL ARTICLES
更新时间:2026-04-27
点击次数:46
近年来,随着慢性呼吸系统疾病(如哮喘、COPD)以及肺部感染(如结核病、囊性纤维化)治疗需求的不断增加,干粉吸入剂的研发进入了一个全新的阶段。传统的单一成分吸入剂已难以满足复杂疾病的治疗需求,多活性药物成分共递送成为行业关注的焦点。
然而,将两种或更多药物有效、稳定地共递送至肺部,同时确保其在体内的协同作用、稳定性和安全性,面临着巨大的制剂学挑战。本综述系统梳理了当前干粉吸入剂共递送的最新创新技术,并深入探讨了支撑这些制剂评价的先进体外测试体系,为吸入制剂开发者提供了一份详尽的“技术路线图"。

为何需要共递送
在COPD和哮喘的治疗中,联合使用支气管扩张剂和糖皮质激素已成为标准方案。多项研究表明,将多种活性药物成分整合到同一个吸入装置中,可以显著提高患者的用药依从性,降低医疗成本,并达到更好的疾病控制效果。
实现共递送并非易事。不同药物的理化性质(如溶解度、粒径、稳定性)往往存在差异,如何在单一制剂中实现均匀混合、避免药物间相互作用、并确保理想的空气动力学粒径(1-5 μm),是制剂科学家面临的核心难题。

五大创新共制剂技术解析
综述详细介绍了当前非上市干粉吸入剂研发中的五大前沿技术,各有优劣,适用于不同的药物组合与治疗场景。
原理:将两种或多种药物通过喷雾干燥等技术,形成一个均一的无定形单相体系。
优势:显著提高难溶性药物的溶解度与溶出速率;实现药物分子级别的混合;改善颗粒的空气动力学性能。
应用案例:左氧氟沙星与4-氨基水杨酸共无定形体系,微细颗粒分数显著提升;利福平-莫西沙星共无定形体系用于结核病治疗。
原理:两种或多种分子通过氢键等非共价键结合,在同一晶格中形成新的结晶固体。
优势:兼具晶体的稳定性与改善的溶解度;可以调控药物的释放行为。
应用案例:瑞德西韦-水杨酸共晶体用于COVID治疗,释放分数提高15.4倍;法匹拉韦-茶碱共晶体实现79.3%的微细颗粒分数。
原理:采用三流体喷嘴喷雾干燥技术,将一种药物包裹在内核,另一种药物分布在壳层。
优势:实现药物的空间分离,避免相互作用;可调控药物的序贯释放;实现“多靶点"或“多阶段"治疗。
应用案例:氯法齐明为壳、为核的微粒,显著延长了在肺部的滞留时间。
原理:将两种药物的溶液混合后直接喷雾干燥,或采用双喷嘴/三喷嘴技术分别喷雾。
优势:工艺相对简单,易于放大;可以灵活调整药物比例。
应用案例:粘菌素与妥布霉素共喷雾干燥,雾化性能优于单一药物。
原理:将药物包封于脂质体、聚合物纳米粒等载体中,再进一步加工成可吸入的微米级聚集体。
优势:实现靶向递送(如巨噬细胞靶向)、控制释放、克服生物屏障。
应用案例:共负载阿法替尼和紫杉醇的PLGA多孔微球,用于克服肺癌耐药性;乳铁蛋白-硫酸软骨素纳米复合物用于肺癌联合化疗。

创新技术的综合评价
共无定形与共晶体:在改善溶解性和物理稳定性方面优势突出,但存在剂量灵活性受限的问题。共处理体系中的药物化学计量比是固定的,往往无法灵活调整,难以匹配临床治疗中的个体化需求。
核-壳颗粒与纳米系统:功能强大,可实现靶向和控释,但生产工艺复杂,放大生产困难,且从监管角度看,审评路径尚不明确,开发成本高。
共喷雾干燥:工艺相对简单,但在实现药物均匀分布方面存在挑战。

体外暴露系统与细胞模型
制剂开发的成功不仅取决于颗粒本身,更依赖于能否在实验室中科学、准确地评价其安全性和有效性。本综述用较大篇幅强调了“先进体外评价体系"的重要性。
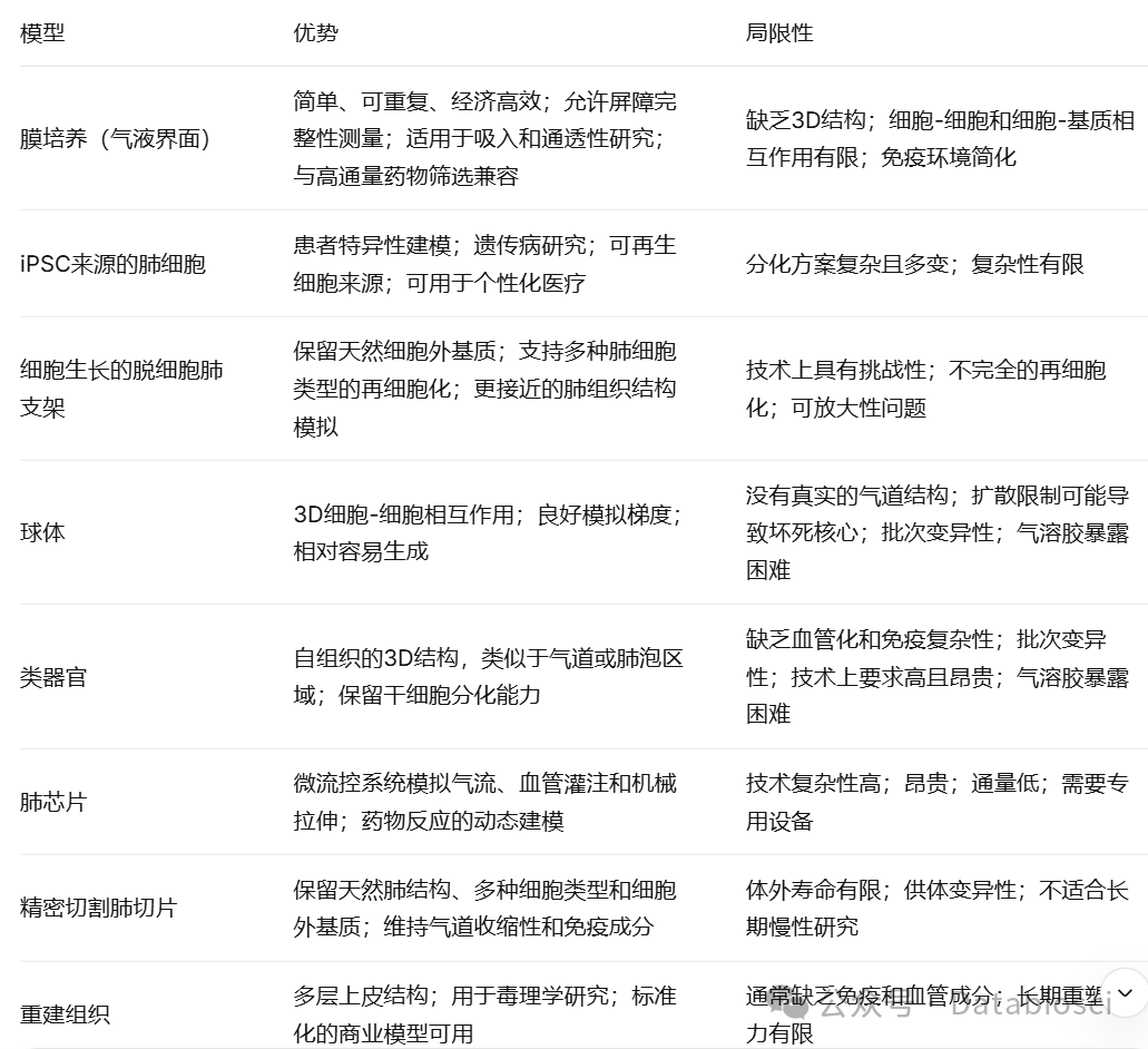
传统的“浸没式"细胞实验无法真实模拟药物颗粒在肺部的沉积和溶解过程。气液界面培养技术允许细胞在顶面直接接触空气或气溶胶,模拟人体肺泡的真实环境,是评价吸入制剂的工具。

文献明确指出,目前主流的体外暴露研究主要围绕以下几个品牌展开:
| 设备类型 | 代表品牌/系统 | 核心特点与应用 |
|---|---|---|
| 暴露模块 | Cultex® RFS | 径向流设计,确保气溶胶在6个通道间分布均匀,变异系数低,是开展平行对照实验、确保数据可靠性的基石。 |
| Vitrocell® Cloud | 采用静电/云沉积模块,利用重力沉降或惯性撞击,将气溶胶高效沉积到细胞表面。 | |
| PreciseInhale / XposeALI | 专注于干粉吸入剂的精确递送,能模拟真实的干粉吸入过程。 | |
| 气溶胶发生器 | Palas, TSI | 用于产生稳定的干粉气溶胶或纳米颗粒气溶胶,常与上述暴露模块联用。 |
为了全面评估药物安全性,研究者采用了从简单到复杂的多种细胞模型:
细胞系:A549、Calu-3、16HBE,用于高通量筛选和基础毒性评估。
复杂模型:如MucilAir™ 等商业化3D重建组织,含有纤毛和黏液,更接近人体气道上皮;肺芯片则通过微流控技术模拟呼吸运动和血流灌注;精密切割肺切片保留了完整的肺组织结构。

总结
这篇综述清晰地描绘了干粉吸入剂共递送领域从“药物组合"到“颗粒工程",再到“精准评价"的全景图。
制剂技术百花齐放:共无定形、共晶体、核-壳结构等技术为攻克难溶性药物、实现联合治疗提供了有力,但开发者需在“功能复杂性"与“生产工艺可行性"之间做出权衡。
评价工具至关重要:Cultex、Vitrocell 等品牌的气液界面暴露系统,结合先进的细胞模型,已成为吸入制剂临床前评价的“金标准"。它们不仅保障了实验数据的可靠性,也推动了“减少动物实验"的3R原则。
对于吸入制剂研发者而言,选择合适的技术平台与评价体系,将是加速产品上市、确保临床成功的核心要素。
研究设备
本综述中反复提及的Cultex® RFS径向流系统,是气液界面暴露技术的国际。该系统通过独特的径向流设计,确保了多个暴露通道间气溶胶分布的高度均一,这是获得可靠、可重复毒理学数据的技术基石。
德伯科技作为Cultex在中国地区的技术服务合作伙伴,不仅能为国内用户提供该系统的全面技术支持,更致力于吸入暴露领域的国产化创新。我们自主研发的ACP系列气液界面细胞暴露系统,对标先进水平:

高均一性:辐射流设计确保各通道间气溶胶分布变异系数≤5%,满足最严苛的平行对照实验要求。
灵活配置:提供ACP3(3通道)、ACP6(6通道)、ACP16(16通道),适应从基础研究到高通量筛选的多样化需求。
环境精准控制:温度37±0.1℃,湿度≥95%,复刻人体气道微环境。
全自动软件:支持实验编程、自动运行与数据追溯,操作便捷。
我们自主研发的DG108颗粒物气溶胶发生器主要用于干燥颗粒物(非黏性)的气溶胶在实验室连续稳定地模拟发生,主要用于药理毒理学研究,以及环境污染,气溶胶科学,过滤器检测以及工业加工等应用。

无论是开发共无定形制剂、核-壳颗粒还是纳米药物,德伯科技的国产产品都能为您的创新成果提供精准、可靠的体外评价保障,助力中国吸入制剂研发迈向国际前沿。
文献来源:
Zellnitz-Neugebauer S, Fröhlich E. Innovative co-formulation strategies for non-marketed dry powder inhalers. Sci, 2026, 8, 89.
关于我们
公司简介公司新闻产品展示
细胞气液界面暴露染毒系统 动物暴露吸入与暴露系统 气溶胶发生与控制系统 动物COPD熏烟造模系统 其他动物实验设备 分析型吸烟机服务与支持
技术文章在线留言联系我们
扫码加微信
服务热线
天津市西青区华鼎新区1号产业园4号楼1门802
info@databiosci.com
Copyright © 2026天津德伯科技有限公司 All Rights Reserved 备案号:津ICP备2023006062号-2
技术支持:化工仪器网 管理登录 sitemap.xml