免费咨询热线

400-889-0869

技术文章

TECHNICAL ARTICLES

当前位置:首页技术文章金合欢素抑制炎症,德伯COPD香烟烟雾暴露系统助力机制解析

金合欢素抑制炎症,德伯COPD香烟烟雾暴露系统助力机制解析

更新时间:2026-01-22点击次数:222


金合欢素抑制 NLRP3 炎症小体介导炎症反应缓解 COPD:德伯COPD香烟烟雾暴露系统助力机制解析


慢性阻塞性肺疾病(COPD)是三大死亡原因,其典型病理特征包括肺泡破坏、气道重塑及持续性炎症反应。大量流行病学和基础研究表明,长期香烟烟雾(Cigarette Smoke, CS)暴露是COPD发生和进展的核心危险因素。


研究发现,天然类黄酮化合物——金合欢素(Acacetin)可通过抑制 NLRP3 炎症小体介导的细胞焦亡,显著改善 CS 诱导的肺功能损伤和炎症反应,为 COPD 的防治提供了新的研究思路。

一、引言

金合欢素抑制炎症,德伯COPD香烟烟雾暴露系统助力机制解析

近年来,NLRP3炎症小体介导的细胞焦亡被证实是COPD炎症级联反应放大的关键分子机制:NLRP3炎症小体激活后可招募并活化Caspase-1,后者一方面切割IL-1β、IL-18前体为成熟促炎因子,另一方面裂解消皮素D(Gasdermin D, GSDMD)产生N端活性片段(GSDMD-NT),形成细胞膜孔道引发细胞焦亡,进一步加剧肺组织炎症浸润与结构破坏。因此,靶向调控NLRP3炎症小体介导的焦亡通路成为COPD防治的潜在策略。《Acacetin Alleviates Cigarette Smoke-Induced Chronic Obstructive Pulmonary Disease in Mice by Inhibiting NLRP3 Inflammasome-Mediated Pyroptosis》研究证实,天然黄酮类化合物金合欢素(Acacetin)可显著改善香烟烟雾诱导的小鼠COPD表型,其核心机制与抑制NLRP3炎症小体介导的焦亡密切相关。

二、方法与技术路线

1. 实验分组

实验选用健康雄性C57BL/6小鼠,随机分为三组:正常对照组(Control组)、香烟烟雾暴露组(CS组)、金合欢素干预+香烟烟雾暴露组(CS+Acacetin组)。每组设置6-8只小鼠,确保实验结果的统计学可靠性。

2.COPD小鼠模型构建

CS组与CS+Acacetin组小鼠采用德伯科技(databiosci)香烟暴露系统构建COPD模型(又称全自动香烟烟雾发生器,高精度香烟烟雾熏烟造模系统,香烟熏烟造模系统),该系统可精准控制烟雾浓度(约400 mg/m³)、暴露时长(每次1小时)及暴露周期(每日2次,持续12周),实现多动物同步暴露,显著降低批次差异。Control组小鼠同期暴露于过滤空气,其他饲养条件与实验组一致。


3.药物干预方案

CS+Acacetin组小鼠在每次香烟烟雾暴露前30分钟,通过腹腔注射方式给予金合欢素(剂量为50 mg/kg);Control组与CS组小鼠则注射等量生理盐水,确保干预条件的一致性。

4.检测指标与技术方法

实验终点时,采用肺功能检测系统测定小鼠第0.1秒用力呼气容积(FEV0.1)、FEV0.1/用力肺活量(FEV0.1/FVC)比值、气道阻力(Raw)等核心肺功能指标;取肺组织进行HE染色,观察肺组织病理形态学改变;通过Masson染色评估肺组织纤维化程度;采用Western Blot技术检测肺组织中NLRP3、ASC、Caspase-1 p20、GSDMD-NT及成熟IL-1β等NLRP3炎症小体介导焦亡通路相关蛋白的表达水平;采用ELISA法检测血清及肺组织匀浆中IL-1β、IL-6、TNF-α等促炎因子的含量。

5.技术路线总结

实验以“香烟烟雾暴露构建COPD模型+金合欢素干预"为核心,通过“整体(肺功能)-组织(病理形态)-分子(蛋白/细胞因子)"多维度检测体系,系统验证金合欢素对COPD的改善效应及对NLRP3炎症小体介导焦亡通路的调控作用,技术路线清晰且层层递进。

在体外实验中,通过香烟烟雾提取液(CSE)刺激 BEAS-2B 支气管上皮细胞,模拟烟雾对气道上皮的直接损伤,形成 体内—体外相结合的完整研究体系。

三、研究核心发现

01

金合欢素显著改善CS诱导的

肺功能损伤

长期 CS 暴露后,小鼠出现明显的系统性和肺功能改变,包括:

金合欢素抑制炎症,德伯COPD香烟烟雾暴露系统助力机制解析
  • 体重持续下降;

  • FEV₀.₁/FVC 比值显著降低;

  • 功能残气量(FRC)升高;

  • 气道阻力增加、肺顺应性下降。

金合欢素干预后,上述肺功能指标均得到不同程度改善,提示其在整体水平上可缓解 CS 诱导的肺通气障碍。

金合欢素减轻肺组织炎症与气道重塑组织学分析进一步揭示了金合欢素的保护作用:

  • H&E 染色显示:CS 暴露导致肺泡结构破坏、气道壁增厚和炎症细胞大量浸润

  • · Masson 染色显示:CS 明显促进胶原沉积,而金合欢素显著减轻肺组织纤维化程度

    同时,血清和肺组织中 IL-6、IL-1β、TNF-α 等促炎因子显著下降,说明金合欢素不仅改善结构损伤,还能有效抑制慢性炎症反应。

02

金合欢素靶向抑制NLRP3炎症

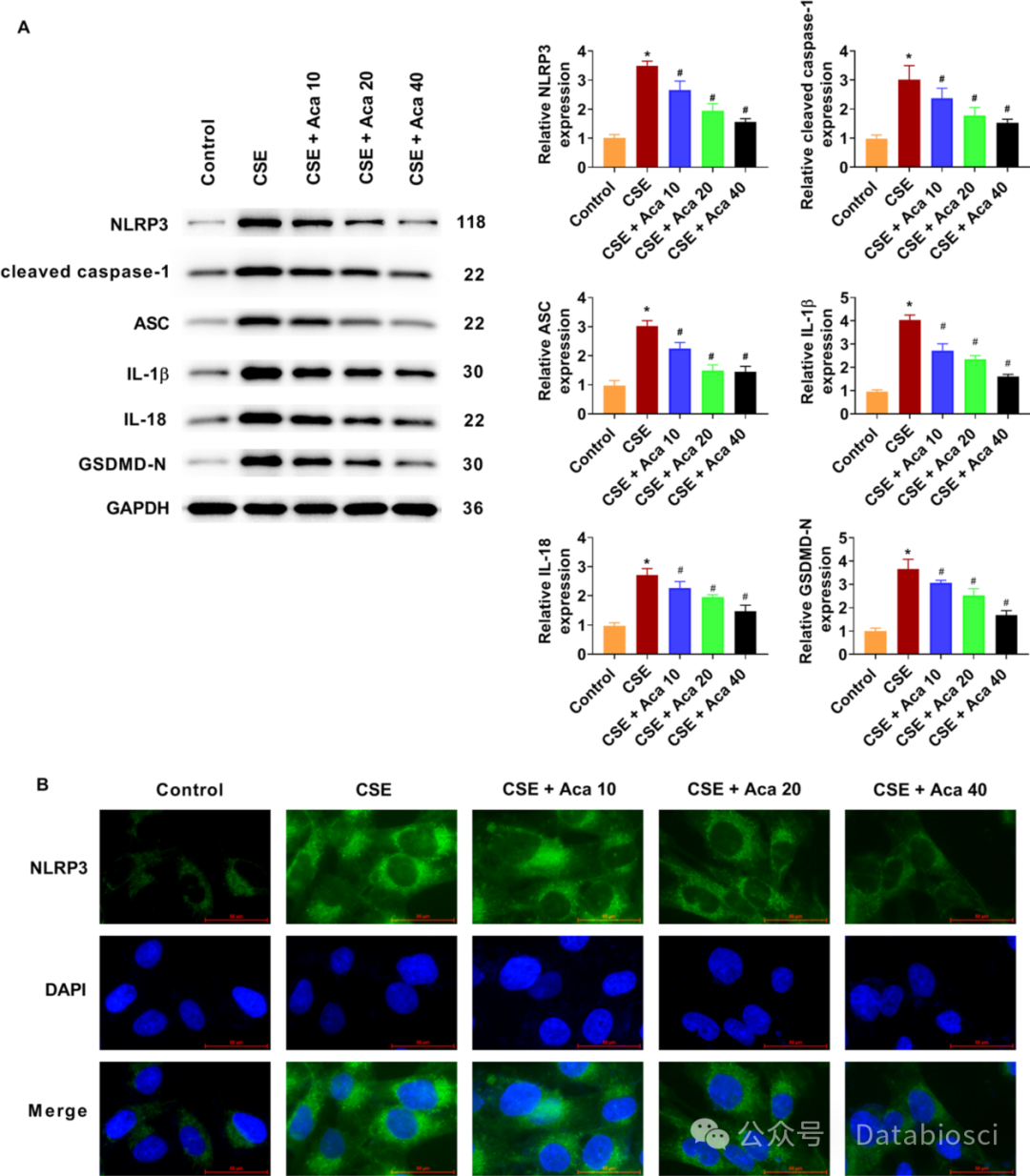
小体介导的凋亡

NLRP3 炎症小体是 COPD 炎症放大的关键分子枢纽,其激活可通过:

NLRP3 → Caspase-1 → GSDMD 裂解 → 细胞焦亡 → IL-1β / IL-18 释放

体内实验显示,CS 暴露显著上调 NLRP3、ASC、cleaved-caspase-1、GSDMD-N 的表达,而 金合欢素处理可明显抑制上述分子水平。

金合欢素抑制炎症,德伯COPD香烟烟雾暴露系统助力机制解析

在 CSE 刺激的 BEAS-2B 细胞中,金合欢素同样:

  • 降低 LDH 释放;

  • 抑制 NLRP3 炎症小体激活;

  • 减轻支气管上皮细胞焦亡。

四、结论

本研究通过体内实验证实,金合欢素可显著改善香烟烟雾诱导的小鼠COPD表型,其核心作用机制为靶向抑制NLRP3炎症小体介导的焦亡通路:通过下调NLRP3、ASC等炎症小体复合物组分的表达,阻断Caspase-1的活化,进而抑制GSDMD的裂解及成熟IL-1β的释放,最终减轻肺组织炎症浸润、缓解肺泡结构破坏,改善肺通气功能。此外,本研究采用德伯科技(databiosci)香烟暴露系统构建标准化COPD模型,为研究结论的可靠性与可重复性提供了有力技术保障。

五、研究意义与启示


机制意义:丰富COPD发病机制的认知

本研究进一步验证了NLRP3炎症小体介导的焦亡通路在COPD发病过程中的关键作用,明确了该通路是香烟烟雾诱导肺组织损伤的重要分子枢纽,为COPD发病机制的研究提供了新的支撑。同时,研究揭示金合欢素对该通路的靶向调控作用,建立了“天然黄酮类化合物- NLRP3焦亡通路-COPD"的关联,丰富了COPD炎症调控机制的认知体系。


研究启示:拓展天然活性物质的应用

场景

本研究为天然活性物质的药理作用挖掘提供了重要启示:药用植物中的天然成分具有多靶点、低毒性的独特优势,有望成为慢性炎症性疾病治疗的重要突破口。未来可进一步拓展研究范围,探究金合欢素对生物燃料烟雾、空气污染等其他诱因诱导的COPD模型的干预效果,同时探索其与传统治疗药物的协同作用,提升治疗效能。


药物开发意义:提供COPD潜在治疗

候选分子

金合欢素作为天然黄酮类化合物,具有来源明确、毒性较低、副作用小等优势,相较于传统COPD治疗药物(如支气管扩张剂、糖皮质激素),其靶向NLRP3焦亡通路的作用机制,为解决COPD“慢性炎症难以控制"的临床痛点提供了新思路。本研究为金合欢素的药理活性开发提供了重要实验依据,推动了天然产物在COPD治疗领域的研究进程,有望为COPD的治疗提供新的候选药物。



文献标题

Acacetin Alleviates Cigarette Smoke-Induced Chronic Obstructive Pulmonary Disease in Mice by Inhibiting NLRP3 Inflammasome-Mediated Pyroptosis



结语



证实了金合欢素对香烟烟雾诱导COPD的改善效应及分子机制,明确了金合欢素作为COPD潜在治疗药物的价值,同时凸显了标准化实验技术平台在基础研究中的关键作用。


扫码加微信

服务热线

400-889-0869

天津市西青区华鼎新区1号产业园4号楼1门802

info@databiosci.com

Copyright © 2026天津德伯科技有限公司 All Rights Reserved    备案号:津ICP备2023006062号-2

技术支持:化工仪器网    管理登录    sitemap.xml